會議名稱:2022年“晶體硅先進光伏技術和材料論壇(ATPV)”春季會議
中國材料與試驗團體標準委員會(CSTM/FC03/TC22)標準會議
會議時間:2022年5月18-19日
會議地點:無錫君來湖濱飯店(江蘇省無錫市濱湖區(qū)環(huán)湖路1號)
主辦單位:ATPV會務委員會

指導單位:中國綠色供應鏈聯(lián)盟光伏專委會(ECOPV)

論壇技術支持單位:中國建材檢驗認證集團股份有限公司(CTC)


合作支持單位&演講報告單位
征集截止日期:2022年4月30日
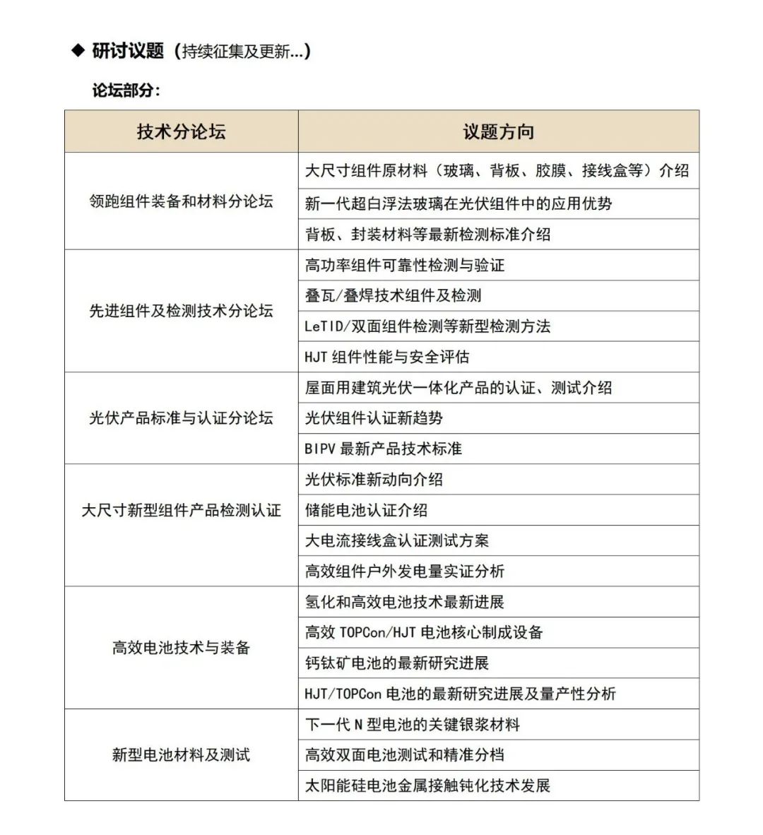
論壇議程如下:

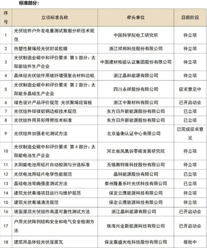
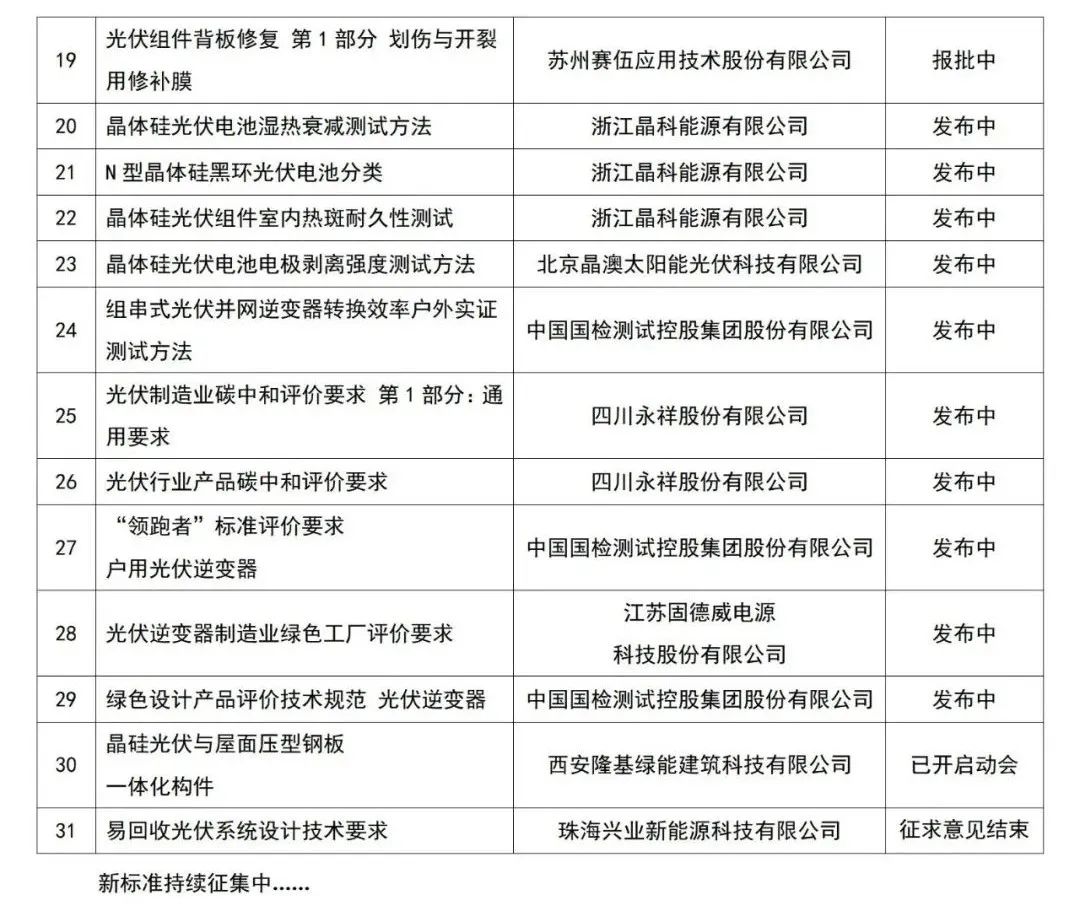
標準議程如下:(新標準持續(xù)征集中)


